PTS
Product Tracing System
01
Project Overview
When two or more people get the same illness from the same contaminated food or drink, the event is called a foodborne illness outbreak. Along with the CDC (Center for Disease Control), the FDA investigates outbreaks to control them, so more people do not get sick in the outbreak, and to learn how to prevent similar outbreaks from happening in the future.
The FDA’s Coordinated Outbreak Response and Evaluation (CORE) Network was created to manage not just outbreak response, but surveillance and post-response activities related to incidents involving multiple illnesses linked to FDA-regulated human food, dietary supplements, and cosmetic products.
However, The CORE team currently uses mostly manual processes to organize and sort through requested documents from industry. As part of the FDA Food Safety Modernization Act (FSMA), pilot projects to evaluate methods and appropriate technologies for rapid and effective tracking and tracing of foods are being undertaken in advance of the new food safety rules and requirements coming into effect in January of 2026.
Precise was given the opportunity to work with the FDA to improve a basic food tracing prototype that had been developed with partners.
In the summer of 2022, the Innovation Team along with several summer interns undertook a UX redesign of the app and further develop the capabilities of the AI and machine learning features.
Problem Statement
FDA CORE team members use manual and outdated techniques such as Excel and Word to organize and sort through industry documentation in order to determine the cause of a outbreak, which takes time and furthers the risk to the public.
The Goal
Improve the functionality and user experience of a rough prototype so that CORE team members can use automated processes online to help trace products and determine the cause of an outbreak.
The Team
The team consisted of 10 members. Team members included the VP of Engineering, VP of Health IT, the Chief Technical Officer, several developers, a BA, and a UX designer.
My Role
I worked as the solo UX designer and graphic designer on the project.
02
Prototype Review
A Gap Analysis was completed by members of the team on the existing prototype to evaluate it for errors, missing elements, and user experience issues.
Technical Gap Analysis
Some of the findings from the Technical Gap Analysis
UX Analysis
I completed an analysis of the prototype to look for user issues not found in the technical Gap Analysis.
Some of the findings from the UX Analysis
All of the issues found during the UX Analysis
03
User Research
No user research had been done when creating the existing prototype, so we pivoted to fill in this gap. I drafted a User Research plan, got it approved with stakeholders, and then requested volunteers during a remote meeting after an explanation of the findings in the UX Analysis along with an overview of what User Experience Design was.
User Research Plan
UX Introduction PowerPoint
Affinity Map
User interviews were undertaken from Feb 26 to March 10 in 2023 with 6 volunteers in a variety of roles over a period of two weeks. After the interviews, the key points were collected and organized into an affinity map.
All data collected from participants in the user interviews.
Example of collected pain points from users.
Themes & Insights
The organized pain points and user hopes were then collated into a themes and maps document, that helped prioritized user needs. These were also cross-referenced with any applicable Business Requirements.
All organized data from the user interviews (above) and an example of one page from the pain points section (left).
Personas
Based on user interviews and research into how the CORE Team functions, four user personas were created to capture the key users of the PTS prototype.
Example of two of the personas created from user interviews.
04
Wireframes
With the personas in place and user research created, we began ideating on what the improved screens and functionality of the prototype could look like.
Flow for Investigations
To make sure we didn’t miss any pivotal steps, we outlined the flow investigations take.
Initial Brand Guide
Using Coolers, I created a color scheme that was soothing, considering the time demanding and high stress task being undertaking. It also needed to work with both GIS and street maps, while reflecting the agricultural and commodity based framework the colors would represent.
Low Fidelity Wireframes
From paper wireframing sessions, I took the favorite parts of ideas and created low fidelity wireframes to discuss with the stakeholders and users.
An idea for a GIS mapping interface.
High Fidelity Wireframes
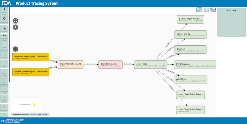
It was decided that the first use of the PTS prototype would be integrated in a system used by the CORE Team called CARA (CORE Analytics and Research Application). CARA was tested out by team members where we screenshot some of its different abilities, and then spoke with the development team and users. I then updated the wireframes to show how PTS could look and function within CARA.
Grid view of PTS outbreak investigation embedded in CARA
05
User Flows
Before prototyping, the user flow for each button was mapped out to develop the screens and actions needed in this complex design.
Screen Flows
Examples of screen flows for each button
Wireframes
Wireframes with notes, including an overview “sheet,” were created to map out the various user steps. These were then discussed for tweaks internally and with users.
All of the user flows laid out via wireframes for the GIS mapping view of an outbreak traceback.















